收藏本站   |   网站地图   |   联系我们   |   ENGLISH   |   中国科学院
当前位置:首页 > 党群文化 > 工作指南
党群文化
工作指南

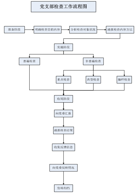
党支部检查工作流程图

文章来源:  |  发布时间:2015-05-21  |  【打印】 【关闭

  

版权所有 © 德彩网 备案号:粤ICP备11089167号-2
地址: 广州市天河区能源路2号  邮编:510640  电话:020-87057639(办公室) 87057637(科技处)
传真:020-87057677  E-mail:web@ms.giec.ac.cn

giec-sydw.png